フランジ作成テキスト
フランジバリエーション作成
モデル作成
モデル作成 - 1
回転ボスを作成するために、矩形スケッチを描きます。
Y 軸を中心軸として、内径、外径、厚みを寸法拘束します。
SOP 形の 10K フランジの 10A の寸法になります。

モデル作成 - 2
スケッチを終了して、スピンフィーチャーを実行します。

モデル作成 - 3
新しいパーツを作成するを選択します。

モデル作成 - 4
断面図形で、先ほど描いたスケッチを選択します。
はじめから選択されている場合が多いです。
最後に、緑のチェックマークを選択します。

モデル作成 - 5
スピンフィーチャーが完成しました。

モデル作成 - 6
パーツの上に、穴フィーチャーをドラッグ&ドロップを行います。
寸法を 12 にします。

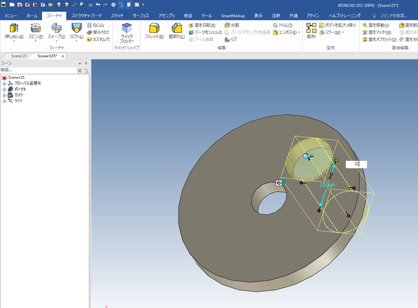
モデル作成 - 7
穴フィーチャーを、まずパーツ中央にトライボールで配置します。

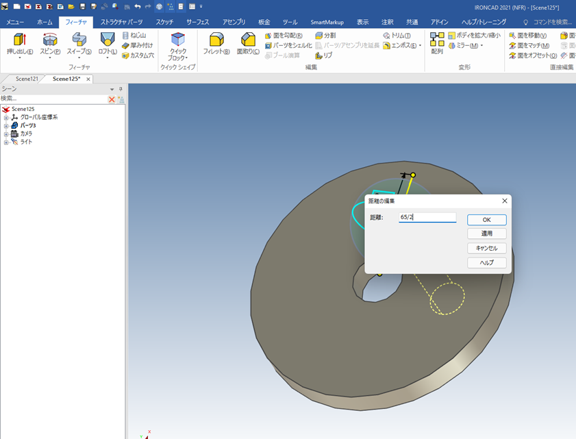
モデル作成 - 8
さらに、穴フィーチャーをパーツ中央から、65/2 = 32.5mm トライボールで移動させます。
SOP 形 10A フランジのボルト中心穴径は 65mm です。

モデル作成 - 9
スペースキーを押して、トライボールのみを動かします。
スペースキーが効かない場合は、全角になっている場合がありますので半角に切り替えてください。
スペースキーを押して、トライボールを白くしてから、トライボールをパーツ中心に移動させます。

モデル作成 - 10
トライボールを中心に動かした後、再度スペースキーを押して、トライボールを水色に戻します。

モデル作成 - 11
軸中心のハンドルを選択して、トライボールを回転させて、環状配列を作成を選択します。

モデル作成 - 12
コピー数を 4、角度を 90 に設定します。

モデル作成 - 13
フランジ形状が完成しました。

モデル作成 - 14
穴のスケッチを編集します。

モデル作成 - 15
寸法拘束をします。半径は 6mm です。

パラメータ設定
パラメータ設定 - 1
寸法拘束まで完了しましたので、パラメータを設定していきます。
パーツを選択して、右クリックして、パラメータをクリックします。

パラメータ設定 - 2
パラメータ画面が表示されました。
左上の選択中のオブジェクトに含まれるすべてのパラメータを表示するをクリックすると、今まで描いたスケッチに適用されている寸法が表示されます。

パラメータ設定 - 3
パラメータの追加を押すと、ダイアログが表示されます。
それぞれ、
パラメータの種類:ユーザー定義(デフォルト)
パラメータ名:D
パラメータ値:90
設定値の種類:長さ
と入力します。
これは、外径寸法です。

パラメータ設定 - 4
パラメータの追加を押すと、ダイアログが表示されます。
それぞれ、
パラメータの種類:ユーザー定義(デフォルト)
パラメータ名:C
パラメータ値:65
設定値の種類:長さ
と入力します。
これは、ボルト穴の中心円直径です。

パラメータ設定 - 5
パラメータの追加を押すと、ダイアログが表示されます。
それぞれ、
パラメータの種類:ユーザー定義(デフォルト)
パラメータ名:h
パラメータ値:12
設定値の種類:長さ
と入力します。
これは、ボルト穴の直径です。

パラメータ設定 - 6
パラメータの追加を押すと、ダイアログが表示されます。
それぞれ、
パラメータの種類:ユーザー定義(デフォルト)
パラメータ名:N
パラメータ値:4
設定値の種類:スカラー
と入力します。
これは、ボルト穴の数です。

パラメータ設定 - 7
パラメータの追加を押すと、ダイアログが表示されます。
それぞれ、
パラメータの種類:ユーザー定義(デフォルト)
パラメータ名:D0
パラメータ値:17.8
設定値の種類:長さ
と入力します。
これは、フランジ内径です。

パラメータ設定 - 8
パラメータの追加を押すと、ダイアログが表示されます。
それぞれ、
パラメータの種類:ユーザー定義(デフォルト)
パラメータ名:T
パラメータ値:9
設定値の種類:長さ
と入力します。
これは、フランジ厚さです。

パラメータ設定 - 9
入力されたパラメータを確認します。
D 90 Millimetres
C 65 Millimetres
h 12 Millimetres
N 4 Scalar
D0 17.8 Millimetres
T 9 Millimetres

バリエーション設定
バリエーション設定 - 1
パラメータをすべて設定した後は、アドインタブのデザインバリエーションの追加をクリックします。
表示されていない場合は、アドインアプリケーションの Design Variations を有効にしてください。

バリエーション設定 - 2
バリエーションの編集をします。

バリエーション設定 - 3
デザイン 1 と表示されているタブを、右クリックして、
名前を変更します。

10A と入力します。
10A は、はじめに設定している寸法が適用されていますので、寸法変更は必要ありません。

バリエーション設定 - 4
追加をして、15A という名前をつけて、
寸法を入力します。

バリエーション設定 - 5
追加をして、20A という名前をつけて、
寸法を入力します。

バリエーション設定 - 6
追加をして、400A という名前をつけて、
寸法を入力します。
最後に OK ボタンを押します。
※400A を作成した理由は、穴の数と角度のバリエーションを確認するためです。

バリエーション設定 - 7
パーツを右クリックすると、バリエーションを選択できるようになっています。

バリエーション設定 - 8
400A のフランジは、厚さが大きいため、穴が貫通されていません。
穴を貫通するために、フィーチャー編集で引き延ばしてください。
これで、フランジのバリエーションが作成できました。
※サンプル資料のため、すべての規格は作成いたしません。
