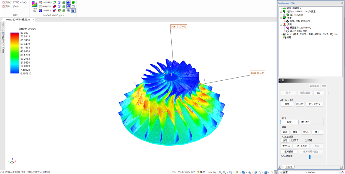
インペラー強度

インペラーの回転軸部を拘束し、圧力と遠心力を負荷したときの、変位と応力の求め方をご案内いたします。

0050

以下のリンクから、教材 PDF と練習用モデルをダウンロードできます。

PDF の手順に従い、学習を進めてください。

インペラー強度 PDF

インペラー強度 モデル